Analog Devices introduces three D/A converters for avionics, radar, and communications
NORWOOD, Mass., 18 Sept. 2012. Analog Devices Inc. in Norwood, Mass., is introducing three high-performance 16- and 14-bit transmit digital-to-analog (D/A) converters with extended operating temperature ranges and high-reliability packaging for radar, secure communications, avionics, and other RF and microwave aerospace and defense electronics applications.
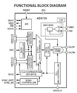
The 14-bit dual-channel AD9117, 16-bit dual-channel AD9122, and 14-bit single-channel AD9739 transmit D/A converters are for signal synthesis applications, including pulse-modulated waveform generation, and for synthesizing the modulated carrier in quadrature digital architectures.
In addition to extended temperature ranges, some aerospace and defense applications require an alternate solution to matte tin for lead-frame packages to eliminate the concern with the whiskering in the tin plating process.
These D/A converters are available in nickel/palladium/gold lead-frame or lead BGA packaging, as applicable, to avoid whiskering. The nickel/palladium/gold lead-frame package is assembled with low halogen/halogen-free RoHS-compliant materials and the entire lead-frame is pre-plated.
Story continues below
Related stories
Analog Devices introduces the ADIS16480 10-DoF MEMS IMU
Soldier-worn sensor that measures the destructive power of explosives uses MEMS accelerometer from Analog Devices
MEMS-based miniature IMU for unmanned vehicles and first responders introduced by Analog Devices.
For more information contact Analog Devices online at www.analog.com.
Follow Military & Aerospace Electronics and Avionics Intelligence news updates on Twitter
