INICORE Inc

5600 Mowry School Rd Suite 180
Newark, CA 94560
United States
510-445-1529
510-656-0995
4

More Info on INICORE Inc

Emphasizes on the design and reusability of IP-based system-on-silicon solutions. Expertise in architecture, IP, methodology and tool handling provides an environment that helps shorten the design cycle and speeds time to market. Offers feasibility studies, concept analysis, architecture definition, code generation and implementation and IP core development.

Products

Shared User Pr34069cf444bf462aa83479855d0086e0
The core contains all the low-level CAN protocol handling. Full CAN2.0A/B compliant. Conforms to ISO 11898-1. Supports standard and extended identifiers. Maximum baudrate 1Mbps...
Shared User Pr870d659fc5dd40098480ca0a90201182
It's a full functional CAN controller with advanced message filtering, receive-, and transmit buffers including high priority transmit message buffer. An AMBA APB interface enables...
Shared User Pra0ca3169a06f4c0ca5a932bf44277c03
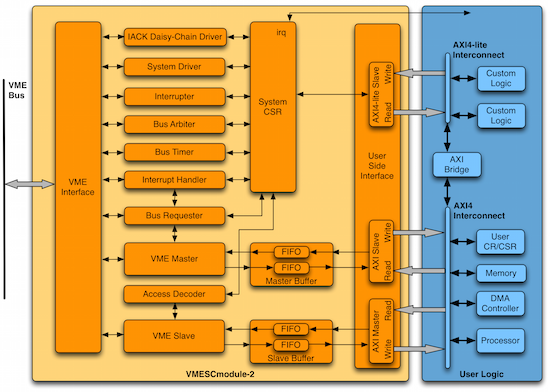
VME Slave-and-Master functions and System Controller features. Contains AXI4 compliant user-side interface with internal FIFOs and address mapping logic to bridge the VME to the...
Shared User Prb7020c5a625b436c86330fc2cff60938
The core bridges the VME bus and local bus. Contains VME Slave, a VME interrupter, mailbox and semaphore registers, a local interrupt controller, provisioning for CR/CSR, generic...
Shared User Pr004444bce69a45e98306f416d3da85ff
VME to local bus bridge containing a VME Slave with 4 memory window decoders, a VME Master with integrated DMA engine, a programmable VME interrupter and VME system controller...

Buyer’s Guide Listing Information

Click here for listing information and directions on how to add or update your company.

Request More Information From INICORE Inc

By clicking above, I agree to Endeavor Business Media's Terms of Service and consent to receive promotional communications from Endeavor, its affiliates, and partners per its Privacy Notice. I also understand my personal information will be shared with the sponsor of this content, who may contact me about their offerings per their privacy policy. I can unsubscribe anytime.